找回密碼
 立即注册

QQ登錄

只需一步,快速開始

查看: 98546|回復: 53

[资讯] 名詞解釋:健保(全民健康保險)

[複製鏈接]
發表於 2013-5-1 12:15:05 | 顯示全部樓層 |閱讀模式
如果你是了解  ”勞健保“的信息,清查看http://www.xinzhumin.com/thread-481-1-1.html

如果你是想了解”健保“的信息,請繼續朝下查看



健保(全民健康保險)也就是台灣的社會醫療保險,現在已經是第二代,所以也有稱二代健保。

全民健保為強制性的社會保險,全民納保,全民就醫權益平等,當民眾罹患疾病、發生傷害、或生育,均可獲得醫療服務。
保險資格
一、投保資格
針對大陸配偶部分
在臺灣地區未設有戶籍,而在臺灣地區領有居留證明文件,自在臺居留滿個月時起,亦參加本保險。但有一定雇主的受僱者不受六個月之限制。所稱在臺居留滿六個月,指連續在臺居住達六個月或曾出境一次未逾三十日,其實際居住期間扣除出境日數後,併計達六個月。

二、喪失資格應退保
有下列情況的人,不可以投保;已經投保的人,應該退保:
失蹤滿六個月的人。
死亡。
喪失投保資格(喪失台灣戶籍、戶籍遷出國外、外籍人士居留期限屆滿)。

註:每次出國預定6個月以上,可以選擇「繼續加保」或「辦理停保」
官方鏈接在這裡:http://www.nhi.gov.tw/webdata/webdata.aspx?menu=18&menu_id=678&webdata_id=1264&WD_ID=721


有陸配朋友會問,這個必須要繳嗎?我現在年輕,身體健康,不繳可以不可以?
健保局強調,舉凡符合加保資格的大陸配偶,若未依規定辦理加保,或加保後不繳交保險費者,日後若要再申請以團聚事由,延長在台停留時間,或出境後以團聚事由,申請再入境時,就必須補繳保險費後,才能核准其申請。

在網上看到的,所以應該還是要繳,這個以後如果真要用到的時候,你之前欠繳的還有利息之類的都要一併繳上。
保險類別
保險對象分六類,不同身分有不同投保類別,身分改變投保類別也隨之改變,請依下列順位的身分辦理投保︰
1、如果是公司、機構、行號的員工或負責人,應由工作單位辦理投保。
2、如果是工會、農會或漁會的會員,由所屬的工會、農會或漁會辦理投保。
3、如果沒有工作,但依法可依附有工作的配偶或直系血親投保時,應到配偶或直系血親的投保單位,以眷屬身分辦理投保。(如果可依附成為眷屬的親屬有2人以上,應依附親等最近的親屬投保。)
4、如果沒有工作,也沒有可依附投保的配偶或直系血親,就到戶籍所在地的鄉(鎮、市、區)公所辦理投保。
(請按優先順位投保:符合1的身分,就不能用2、3、4的身分投保;符合2的身分,就不能選擇3、4;餘類推。)



如果有人會問,那如果到台灣先參加工作獲取健保資格,然後再離職,而離職的時候離第一次入境還是不到6個月,那健保是不是還可以繼續保留呢,而不用等六個月?答案是不行,離職健保資格就取消了,還是要一共等6個月才可以入健保,健保局給的答复是這樣寫的
大陸配偶持有團聚、依親居留及長期居留事由之臺灣地區入出境許可證,在臺灣地區居留未滿6個月之期間內,若為有一定雇主之受僱者,可自受僱之日起參加全民健康保險,倘嗣後非為受僱,則仍應於居留滿6個月之日起始可再參加全民健康保險。

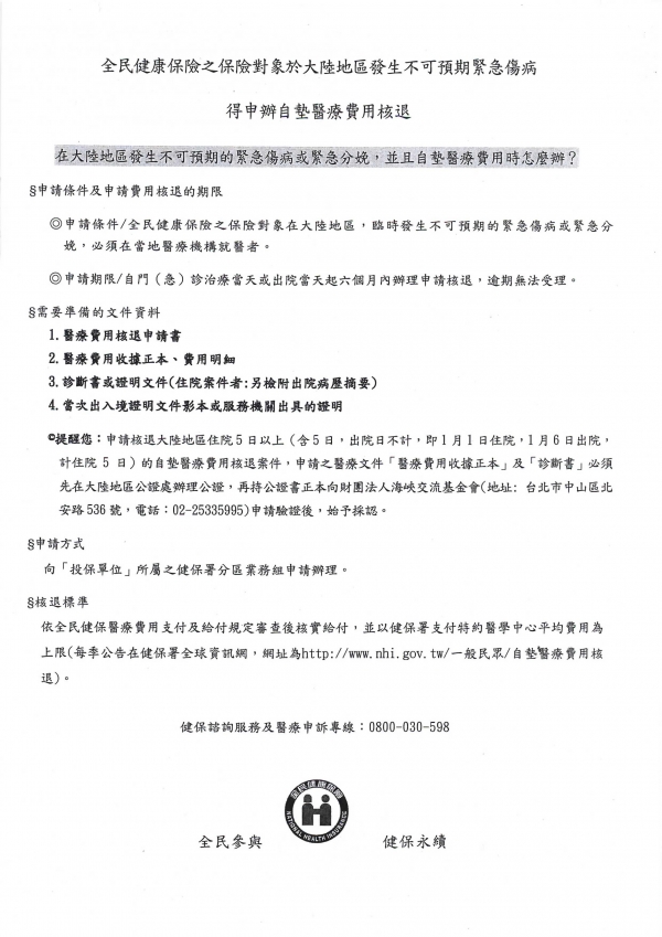
大陸地區及國外就醫可以回台灣申請費用核退:
在中國大陸地區就醫,申請核退住院5日(含5日,另出院日不計,即2011年1月1日住院,2011年1月5日出院,計住院4日)以上的自墊醫療費用核退案件,相關醫療文書必須先在大陸地區公證處辦理公證書,再持公證書正本向國內財團法人海峽交流基金會(也就是海基會)(聯絡電話:02-25335995 網址:http://www.sef.org.tw)申請驗證後,才可以採認。自2010年4月1日(出院日)起,申請之醫療文件僅須「醫療費用收據正本」及「診斷書」須辦理公證驗證,國外就醫就不需要辦理公證。

申請期限:上述緊急傷病或緊急分娩的醫療費用,一定要在急診、門診治療當天或出院當天起算6個月內(於暫行停止給付期間就醫者,為繳清相關費用之日起6個月內;出海作業船員為返國入境之日起6個月內)。

申請方式:可由保險對象(法定代理人、法定繼承人)或受委託人向本局轄區分區業務組辦理核退手續,另可親洽本局各分區聯合服務中心或以掛號郵寄方式提出申請,如尚未返國得委託他人代為申請,請出具委託書,格式如本頁附件。

申請文件:須檢附醫療費用核退申請書(詳本頁附件之表單及核退須知)、醫療費用收據正本及費用明細、診斷書、住院案件需附出院病歷摘要及當次出入境證明等文件。
0001.jpg
以下申請表格為2013年5月,如果不是最新的,那請到官方網站下載
点击进入下载-102法定繼承人聲明書.doc
点击进入下载-102法定繼承人聲明書.pdf
点击进入下载-102全民健康保險自墊醫療費用核退申請書.doc
点击进入下载-102全民健康保險自墊醫療費用核退申請書.pdf
点击进入下载-102委託書.doc
点击进入下载-102委託書.pdf
点击进入下载-990326核退案件僅2項醫療文書需辦理公證驗證.doc
点击进入下载-990326核退案件僅2項醫療文書需辦理公證驗證.pdf
点击进入下载-1020417無法提供醫療費用收據正本聲明書.doc
点击进入下载-1020417無法提供醫療費用收據正本聲明書.pdf

附錄部分給付的範圍,詳情請查看健保局官方網站



全民健保門診基本部分負擔
類型
基本部分負擔
醫院層級
西醫門診
急診
牙醫
中醫
經轉診
未經轉診
醫學中心
210元
360元
450元
50元
50元
區域醫院
140元
240元
300元
50元
50元
地區醫院
50元
80元
150元
50元
50元
診所
50元
50元
150元
50元
50元
註:1.凡領有《身心障礙手冊》者,門診就醫時不論醫院層級,基本部分負擔費用均按診所層級收取50 元。
2.門診手術、住院患者出院後30 日內及生產後6 週內第一次回診視同轉診,得由醫院開立證明供病患使用。
3.自2005 年7 月15 日起公告實施。

全民健保門診藥品部分負擔
每次藥費
每次部分負擔費用
100元以下
0元
101~200元
20元
201~300元
40元
301~400元
60元
401~500元
80元
501~600元
100元
601~700元
120元
701~800元
140元
801~900元
160元
901~1000元
180元
1000元以上
200元


  二代健保實施後,於醫療資缺乏地區就醫的民眾,部分負擔費均可減免20%,並於居家照護之部分負擔費用比率由原來10% 調降為5%,以嘉惠醫療資源缺乏地區及外出就醫困難之民眾。

住院部分負擔設有上限
  民眾若罹患急性、慢性病需要住院時,在一般情況下醫療費用部分負擔約為5%或10%(表7);為減輕民眾負擔,對於急性病房住院30日以下、慢性病房住院180日以下,訂定負擔金額上限,由行政院衛生署每年依法公告,2011年以同一疾病每次住院31,000元、全年累計住院52,000元為上限。


表7 全民健保住院醫療費用部分負擔
病房別
每次部分負擔費用
5%
10%
20%
30%
急性病房
-
30日內
31~60日
61日以後
慢性病房
30日內
30~90日
91~180日
181日以後


最詳細的全民健保保險可以參考官方網站
發表於 2014-3-10 21:14:15 | 顯示全部樓層
请问一下,这里的“自在臺居留滿六個月時起”的6个月是指自然月的算法还是指累计180天呢???
回復

使用道具 舉報

發表於 2014-3-10 21:29:14 | 顯示全部樓層
居住滿6個月,是從入台那天算起連續在台住滿6個月,中間如果有出境的話,之前的就不能算入啦,要從再入台日期再重新開始算!
回復

使用道具 舉報

發表於 2014-3-29 20:48:23 | 顯示全部樓層
3月21日符合申请健保卡资格,已申请健保卡,但当日未取得健保卡(需要3-5个工作日才可取得),隔天就分娩了,我们使用的健保卡申请单提交到医院,先行自垫的费用,请问一下,这个费用可以使用健保卡核退吗?
回復

使用道具 舉報

 樓主| 發表於 2014-3-30 01:08:29 | 顯示全部樓層
水晶 發表於 2014-3-29 20:48
3月21日符合申请健保卡资格,已申请健保卡,但当日未取得健保卡(需要3-5个工作日才可取得),隔天就分娩了 ...

如果申請的時候就算是生效,那可以去申請核退的,這個可能還是要問下健保局咯~記得早點處理啊
他們的聯絡方式給你
一.受理申請單位:衛生福利部中央健康保險署各分區業務組:
各業務組
地         址
轄  區  範  圍
聯絡電話
臺北業務組
10041台北市公園路15之1號7樓
臺北市、新北市、基隆市、宜蘭縣、金門縣、連江縣
(02)25232388
北區業務組
32005桃園縣中壢巿中山東路3段525號
桃園縣、新竹市、新竹縣、苗栗縣
(03)4339111
中區業務組
40709臺中巿市政北一路66號
臺中市、彰化縣、南投縣
(04)22583988
南區業務組
70006臺南巿公園路96號
雲林縣、嘉義市、嘉義縣、臺南市
(06)2245678
高屏業務組
80706高雄巿三民區九如二路157號
高雄市、屏東縣、澎湖縣
(07)3233123
東區業務組
97049花蓮市軒轅路36號
花蓮縣、臺東縣
(03)8332111
我覺得比較符合下面這一條吧:
(2)保險對象看病時,因為沒有保險憑證而必須自己先付醫療費用,如果是由於不可抗拒的原因(如颱風)或是本署或投保單位所造成的因素,以致於無法在看病之日起10日內(不含例假日),補送保險憑證向原就診的醫療院所申請退還費用時,可以檢具費用明細和收據正本,申請核退保險醫療費用。

所以這個要從看病起10日內(不含例假日)內處理呢,還是建議趕緊諮詢一下噢~以免耽誤正當權益
回復

使用道具 舉報

發表於 2014-4-1 15:29:52 | 顯示全部樓層
kaka 發表於 2014-3-30 01:08
如果申請的時候就算是生效,那可以去申請核退的,這個可能還是要問下健保局咯~記得早點處理啊
他們的聯 ...

好的,谢谢啦~~~
回復

使用道具 舉報

發表於 2014-5-22 23:32:45 | 顯示全部樓層
二、喪失資格應退保
有下列情況的人,不可以投保;已經投保的人,應該退保:
失蹤滿六個月的人。
死亡。
喪失投保資格(喪失台灣戶籍、戶籍遷出國外、外籍人士居留期限屆滿)。

註:每次出國預定6個月以上,可以選擇「繼續加保」或「辦理停保」
官方鏈接在這裡:http://www.nhi.gov.tw/webdata/webdata.aspx?menu=18&menu_id=678&webdata_id=1264&WD_ID=721

請問是指每年都要待在台灣6個月~還是出國不能超過6個月以上
回復

使用道具 舉報

 樓主| 發表於 2014-5-23 00:21:58 | 顯示全部樓層
cha0618 發表於 2014-5-22 23:32
二、喪失資格應退保
有下列情況的人,不可以投保;已經投保的人,應該退保:
失蹤滿六個月的人。

“可以選擇”,就是你如果離開台灣單次超過6個月,那麼可以選擇辦理停保,不是強制的,也可以選擇不停。

因為健保是強制保險,有的人不想繳,但是你人在台灣就是必須要繳,所以如果你如果出國預計會超過6個月,那麼你可以去辦理停保,等再回到台灣之後滿足一定條件後再恢復。跟每年是不是要在台灣待6個月沒關係。
回復

使用道具 舉報

發表於 2014-9-10 15:55:00 | 顯示全部樓層
請問到台灣才剛拿到居留證,還沒資格申請健保,這個時候去看病代墊的費用將來符合資格參加健保後,還可以申請退款嗎?
回復

使用道具 舉報

發表於 2014-9-10 22:15:50 | 顯示全部樓層
gaven 發表於 2014-9-10 15:55
請問到台灣才剛拿到居留證,還沒資格申請健保,這個時候去看病代墊的費用將來符合資格參加健保後,還可以申 ...

不行啦哈哈哈,這階段只能是自費啦!不過可以把發票留起來,明年妳老公報稅時可以抵稅喔~我也還沒拿到健保,發票也都有留起來,嘿嘿~
回復

使用道具 舉報

您需要登錄後才可以回帖 登錄 | 立即注册

本版積分規則

Archiver|手機版|新住民大陸配偶論壇

GMT+8, 2025-10-18 10:25 , Processed in 0.052023 second(s), 23 queries .

Powered by Discuz! X3.5

© 2001-2025 Discuz! Team.

快速回復 返回頂部 返回列表